最新資訊
在昆明如何申請到公租房
時間:2020-05-15 17:59 來源:未知 微信公眾號:yn2553 QQ公眾號:800061629
在昆明如何申請到公租房
辦理條件
1、申請人人均收入低于3140元。(網上填寫申請時,收入一欄不能高于3140元。)
2、申請人人均住房建筑面積低于25平方米。
3、沒有享受過其他保障性住房。(在其他州市享受過公租房或其他保障性住房的,不能在昆明申請。)
注意:
只要同時符合以上3個條件,就可以申請公租房。昆明戶口和外地戶口都遵照上述條件執行。
戶口不在主城八區內的,需要提供由主城八區公安派出所核發的《云南省居住證》或者《暫住登記證明》。
主城八區指的是:五華、盤龍、官渡、西山、呈貢、高新區、度假區、經開區。
昆明公租房優先選房的條件:

滿足以上表格中任何一條,都可以優先選房。
注意:享受低保的,必須是主城八區內戶口才能優先選房,其他區縣和地州的均不可以。
辦理材料
在昆明申請公租房,需要根據自己情況準備材料。
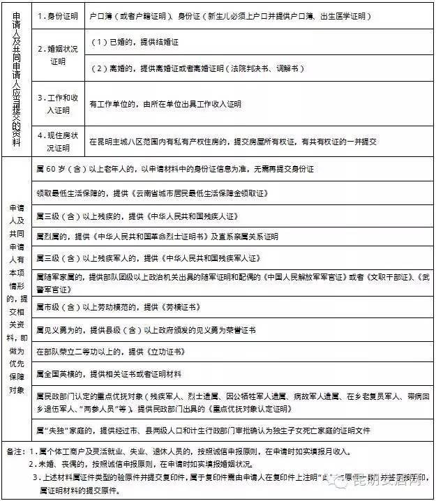
戶口在昆明主城八區范圍內的,需要提供以下材料:

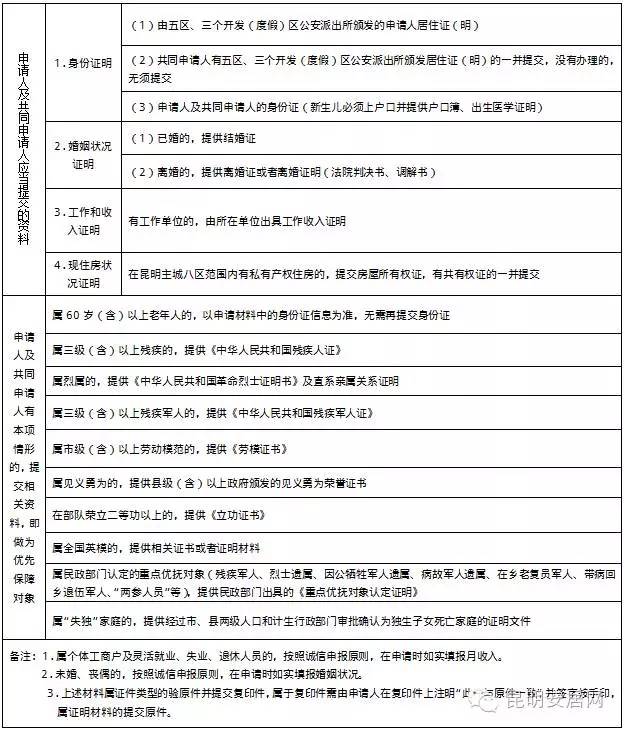
戶口不在主城八區范圍內的,需要提供以下材料:

還沒有拿到居住證的,暫住登記證明也可以用。
只要是申請公租房的,還需要辦理一張“安居卡”,它就是一張普通儲蓄卡,用來交房租。帶上身份證去招商銀行網點,馬上辦馬上拿。
辦理流程
1、網上申請;
2、等待管理中心審核;
3、交資料確認戶型;
4、搖號選房;
5、辦理入住。
辦理地址
昆明市公有房屋管理中心
電話:0871-65189278
地址:盤龍區東風東路47號建業商務中心A座8樓
除了管理中心,以下服務網點也能辦理相關業務,具體請看圖片。

更多新的招聘、考試信息
關注微信公眾號:yn2553
或長按二維碼關注
上一篇上一篇:昆明生育保險報銷標準及辦理流程
下一篇下一篇:昆明市東川區舍塊鄉人民政府地址及電話





></a>
</span>
</div>
<span style=)